Mapa Mapa de empatia

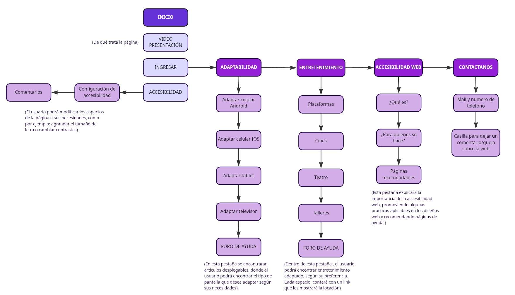
Prototipo de webapp

prototipo prototipo prototipo prototipo